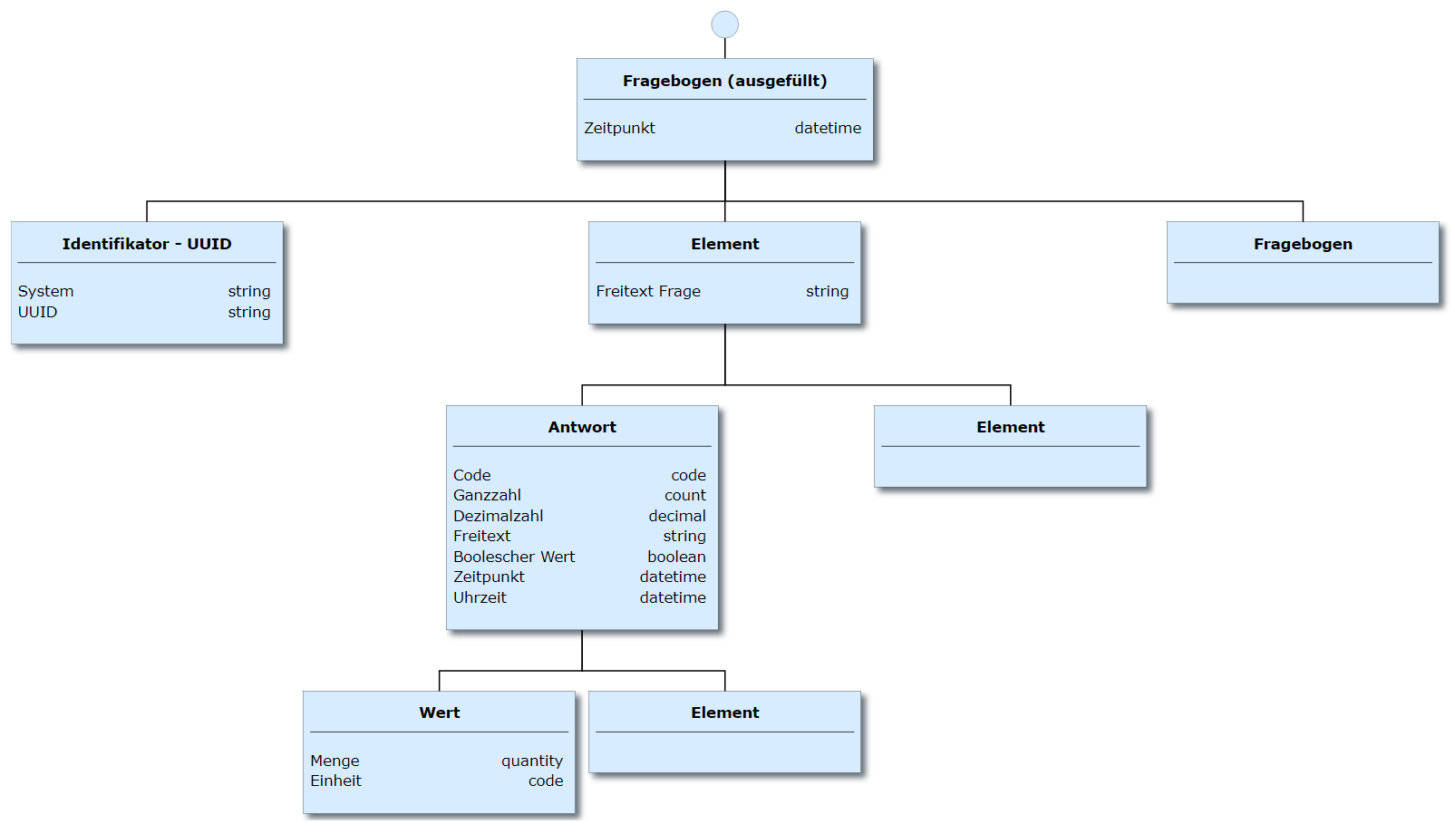
Hier wird ein ausgefüllter Fragebogen mit einzelnen Items (Antworten der versicherten Person) erfasst.
Die folgende Abbildung enthält eine Übersicht über das Element Fragebogen (ausgefüllt).
Abbildung: Übersicht über das Element Fragebogen (ausgefüllt)
Nicht in der Abbildung enthalten sind Kardinalitäten und Konformitäten, also Angaben, ob und wie häufig ein bestimmtes Element vorliegen kann bzw. muss. Diese sind abhängig vom Anwendungsszenario und werden auf der jeweiligen Seite des Elements dargestellt. Alle Kardinalitäten und Konformitäten eines Anwendungsszenarios können zudem folgendem Bereich entnommen werden: Anwendungsszenarien.
Kardinalität und Konformität:
| SZENARIO | KARDINALITÄT | KONFORMITÄT |
|---|---|---|
| Daten eintragen (DiGA-Eintrag) | 0...* | O |
FHIR®-Mapping: KBV_PR_MIO_DIGA_QuestionnaireResponse
Beziehung: Spezialisierung von 2.11 Fragebogen
