Definition Basisprozesse:
Im Rahmen der Identifizierung relevanter Prozesse in der Versorgung wurden Basisprozesse in BPMN (2.0) modelliert.
Diese werden definiert als grundlegende Arbeitsschritte in der Versorgung. Sie stellen Abläufe und Handlungsaktivitäten der Leistungserbringenden und Patient:innen im Rahmen der Versorgung dar und finden MIO-übergreifend Anwendung. In der Regel sind dies administrative Prozesse, wie zum Beispiel die Patientenaufnahme oder die Kommunikation mit anderen Leistungserbringenden und/oder Patient:innen.
Mit dem Fortschritt der Digitalisierung im Gesundheitswesen werden diese kontinuierlich angepasst und erweitert.
Wenn sich ein/e Patient:in oder eine bevollmächtigte Person mit seiner oder ihrer elektronischen Gesundheitskarte (eGK) ambulant bei einer medizinischen Leistungserbringerinstitution (LEI), wie beispielsweise einer Arztpraxis oder einer Physiotherapiepraxis, vorstellt, ist der erste Schritt die Überprüfung des Versichertenstatus. Dies beginnt in der Regel mit dem Vorliegen und dem Einstecken der elektronischen Gesundheitskarte (eGK) in ein eHealth-Kartenterminal (eHKT). Durch diesen Vorgang werden die auf der eGK gespeicherten Stammdaten des/der Patient:in elektronisch erfasst bzw. mit den bereits in der LEI vorhandenen Daten abgeglichen. Dieser Abgleich erfolgt über das Versichertenstammdatenmanagement (VSDM), ein System, das es den Leistungserbringern ermöglicht, die Gültigkeit der Versichertenangaben und den aktuellen Versicherungsstatus des/der Patient:in bei der Krankenkasse zu überprüfen.
Abweichend davon kann bei privatversicherten Personen für den Datenabgleich der sogenannte Online Check-In genutzt werden, bei dem die relevanten Informationen über eine sichere Verbindung direkt mit der privaten Krankenversicherung ausgetauscht werden.
Sollte die eGK nicht vorliegen – beispielsweise, weil der/die Patient:in die Karte vergessen hat oder weil es sich um eine telemedizinische Konsultation handelt – greift die LEI auf ein (elektronisches) Ersatzverfahren zurück.
Ist der/die Patient:in in der Praxis bereits bekannt und existiert bereits eine Patientenkartei, kann diese in der Regel unmittelbar nach dem Versichertenstatusabgleich geöffnet werden. Dies beschleunigt den weiteren Ablauf und ermöglicht dem medizinischen Personal, sich schnell einen Überblick über die Krankengeschichte des/der Patient:in zu verschaffen. Bei einem Erstkontakt, wenn der/die Patient:in zum ersten Mal in der LEI behandelt wird, erfolgt eine Neuaufnahme und Anlage einer Patientenkartei im jeweiligen Praxisverwaltungssystem (PVS)/ Primärsystem (PS).
Ein wesentlicher Schritt ist die Prüfung des Zugriffs auf die elektronische Patientenakte (ePA) des/der Patient:in. Dies dient der Aktualisierung der Daten und der Gewährleistung eines sicheren Datenaustauschs mit anderen behandelnden Personen. Für gesetzlich Versicherte mit eGK erfolgt eine detaillierte Prüfung der Karte auf relevante Inhalte. Hierbei wird insbesondere auf das Vorhandensein eines elektronischen Medikationsplans (eGK-eMP) oder eines Notfalldatensatzes (NFDS) geachtet. Enthält die eGK solche Informationen, werden diese nach Zustimmung des/der Patient:in in das PVS/PS der Praxis übernommen, um sie für die Behandlung bereitzustellen. Dies kann wichtige Hinweise auf bestehende Vorerkrankungen, Allergien oder Medikationen liefern und so die Behandlungsqualität verbessern.
Handelt es sich um eine Akutvorstellung oder kommt der/die Patient:in zu einem vereinbarten Termin, wird er/sie bis zum Aufruf ins Wartezimmer gebeten. Anderenfalls wird das sonstige Anliegen des/der Patient:in geklärt und ggf. ein Termin vereinbart.
Beteiligte Systeme: Praxisverwaltungssystem (PVS), Primärsystem (PS), Fachanwendung VSDM bzw. äquivalente PKV-Dienste, ePA-Fachdienst, KIM Client Modul (im Rahmen des Ersatzverfahrens)
Prozessdarstellung in BPMN
Legende
- Blau: Start und Ende des Subprozesses
Verlinkung zu Grund- und Basisprozessen
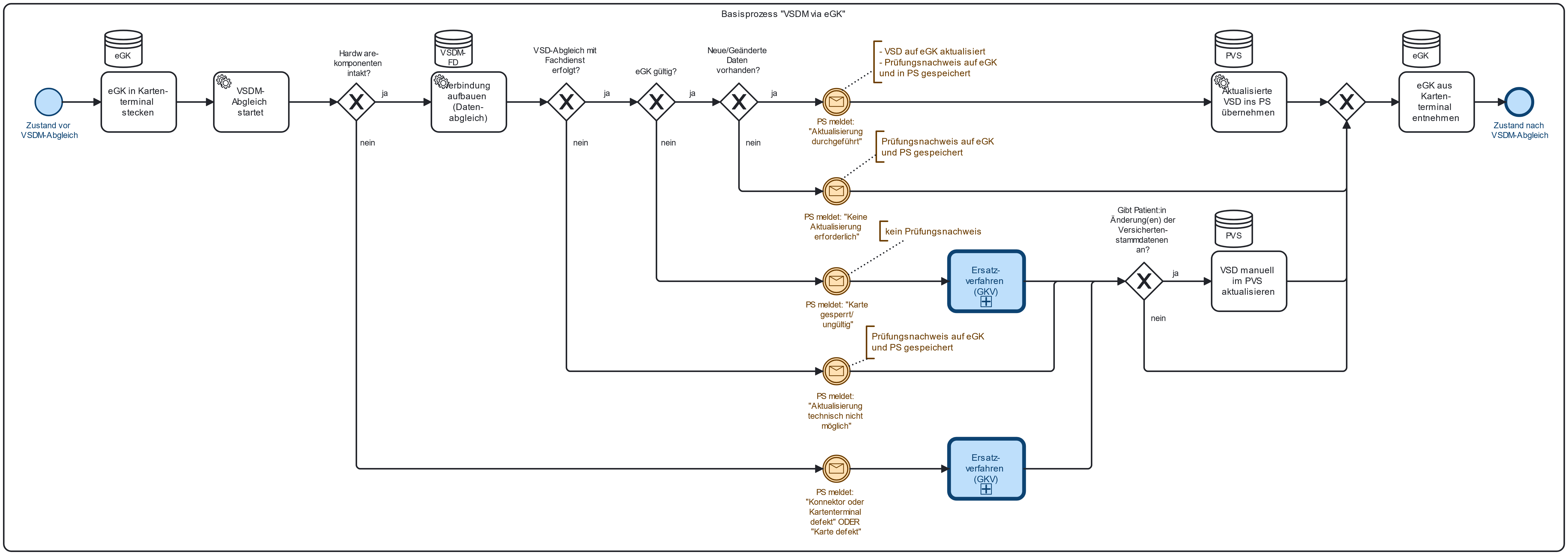
Im Rahmen der Aufnahme müssen die Stammdaten des/der gesetzlich Versicherten mittels des Versichertenstammdatenmanagements (VSDM) übermittelt bzw. überprüft werden. Hierzu wird die elektronischen Gesundheitskarte (eGK) ins eHealth-Kartenterminal (eHKT) eingesteckt.
Gibt es Probleme mit der Hardware, wird eine Fehlermeldung erzeugt ("Konnektor oder Kartenterminal defekt" oder "Karte defekt"). Es muss ein (elektronisches) Ersatzverfahren angewandt werden und die Versichertenstammdaten müssen manuell erfasst bzw. abgeglichen werden.
Sind eGK und eHKT intakt, wird automatisch die Verbindung zum VSDM-Fachdienst aufgebaut und ein Abgleich der Daten versucht. Ist der Abgleich nicht erfolgreich, werden eine Fehlermeldung erzeugt ("Aktualisierung technisch nicht möglich") und ein entsprechender Prüfungsnachweis auf der eGK und im Praxisverwaltungssystem (PVS)/Primärsystem (PS) gespeichert. Die auf der eGK vorhandenen (nicht aktualisierten) Daten werden in das PS übernommen. Ist der Abgleich erfolgreich, wird die eGK auf Gültigkeit geprüft.
Ist diese nicht mehr gültig, wird eine Fehlermeldung erzeugt "Karte gesperrt/ungültig" und kein Prüfungsnachweis erzeugt. Die Versichertenstammdaten müssen manuell im PVS/PS erfasst werden. Ist die eGK gültig, wird geprüft, ob neue oder geänderte Daten vorliegen.
Ist dies nicht der Fall, werden eine entsprechende Meldung erzeugt ("Keine Aktualisierung erforderlich") und ein entsprechender Prüfungsnachweis auf der eGK und im PS gespeichert. Die auf der eGK vorhandenen (nicht aktualisierten) Daten werden ins PS übernommen. Liegen neue oder geänderte Daten vor, werden diese auf der eGK aktualisiert, eine entsprechende Meldung erzeugt ("Aktualisierung durchgeführt") und ein entsprechender Prüfungsnachweis auf der eGK und im PVS/PS gespeichert. Die aktualisierten Daten werden ins PVS/PS übernommen.
Zum Schluss kann die Karte aus dem Kartenterminal entnommen werden.
Beteiligte Systeme: Krankenhausinformationssystem (KIS), Praxisverwaltungssystem (PVS), Primärsystem (PS), Fachanwendung VSDM
Prozessdarstellung in BPMN
Legende
- blau: Start und Ende des Subprozesses
- orange: Zwischenereignis
Verlinkung zu Grund- und Basisprozessen
Regelfall - Elektronisches Verfahren
Im Falle einer vergessenen, verlorenen oder defekten elektronischen Gesundheitskarte (eGK) kann unkompliziert mithilfe der Service-App der gesetzlichen Krankenkasse eine elektronische Ersatzbescheinigung (eEB) beantragt werden. Zunächst muss die entsprechende Funktion innerhalb der App aufgerufen werden. Dies löst ein Scan-Verfahren aus, bei dem der in der Arztpraxis ausgelegte QR-Code mit dem Smartphone oder Tablet erfasst wird. Dieser QR-Code enthält die KIM-Adresse der Leistungserbringerinstitution (LEI). Nach dem erfolgreichen Scannen des QR-Codes wird die Anfrage zur Ausstellung der eEB an die zuständige Krankenkasse übermittelt. Die angeforderte eEB wird nach Eingang der Nachricht automatisch generiert und sicher via KIM an den behandelnden Leistungserbringer bzw. die medizinische Einrichtung übermittelt. In der LEI wird der Versichertennachweis anschließend entsprechend der jeweiligen Patientenkartei im Primärsystem (PS) zugeordnet und gespeichert. Dies gewährleistet eine lückenlose Dokumentation der Behandlung und der Versicherteneigenschaft. Sollte die Service-App der Krankenkasse einmal nicht genutzt werden können oder aus anderen Gründen nicht zur Verfügung stehen, kann auch die medizinische Einrichtung mit ausdrücklicher Zustimmung des Versicherten über ihr PVS/PS eine eEB anfordern. Diese wird dann ebenfalls automatisch generiert und per KIM an die anfragende medizinische Einrichtung übermittelt.
Alternativ - Papierbasiertes Verfahren
Kommt das elektronische Verfahren nicht zustande, kann der/die Versicherte eine Ersatzbescheinigung postalisch oder telefonisch bei der Krankenkasse beantragen. Sind nach Prüfung alle Voraussetzungen erfüllt, erstellt die Krankenkasse eine papierbasierte Ersatzbescheinigung mit allen relevanten Informationen wie dem Versicherungsstatus. Diese wird dann postalisch direkt an den/die Versicherte/n gesandt. Diese/r händigt die Ersatzbescheinigung der medizinischen Einrichtung ein, welche sie eingescannt in der Patientenkartei des PVS/PS speichert.
Beteiligte Systeme: Praxisverwaltungssystem (PVS), Primärsystem (PS), Service-App der Krankenkassen, KIM Client-Modul
Prozessdarstellung in BPMN
Legende
- blau: Start und Ende des Subprozesses
Verlinkung zu Grund- und Basisprozessen
- keine
Damit eine Leistungserbringerinstitution (LEI) für eine privat krankenversicherte Person beispielsweise ein eRezept erstellen oder auf die Daten der beim privaten Krankenversicherer geführten elektronischen Patientenakte (ePA) zugreifen kann, muss einmalig pro LEI die Krankenversichertennummer (KVNR) übermittelt werden. Dies kann digital mittels Online Check-In passieren (wobei auch andere Übermittlungswege möglich sind). Dabei stellt die LEI dem/der Patient:in entweder vor Ort oder über digitale Kommunikationskanäle (z. B. per Mail, Website) einen QR-Code mit der KIM-Adresse der LEI zur Verfügung, welche der/die Patient:in mit seiner/ihrer Service App des privaten Krankenversicherers abscannt. Im nächsten Schritt muss der/die Patient:in einer Datenübermittlung zustimmen, woraufhin der LEI per KIM die KVNR und weitere Stammdaten zur versicherten Person übermittelt werden. Diese Daten können dann in das Praxisverwaltungssystem (PVS)/Primärsystem (PS) übernommen werden. Anders als in der gesetzlichen Krankenversicherung muss dieser Versicherungsnachweis nicht quartalsweise wiederholt werden.
(Anmerkung: Aktuell befindet sich der Online Check-In für Krankenhäuser noch in der Entwicklung, ist aber der anvisierte Umsetzungsweg für die Übermittlung der KVNR. Bei Bedarf wird die Prozessmodellierung an aktuelle Entwicklungen angepasst werden.)
Beteiligte Systeme: Praxisverwaltungssystem (PVS), Primärsystem (PS), PKV-Dienste, KIM Client-Modul
Prozessdarstellung in BPMN
Legende
- blau: Start und Ende des Subprozesses
Verlinkung zu Grund- und Basisprozessen
- keine
In verschiedenen Kontexten benötigen die in den medizinischen Versorgungsprozess einbezogenen Leistungserbringenden (LE) Zugriff auf die elektronische Patientenakte (ePA) eines/r Patient:in.
Zunächst muss festgestellt werden, ob für die/den Patient:in eine ePA angelegt wurde. Alternativ könnte der/die Patient:in von seinem/ihrem Recht auf Opt-out Gebrauch gemacht und die Anlage einer ePA explizit abgelehnt haben. Liegt keine ePA vor, ist es ratsam, dies in der Patienten- oder Stammkundenkartei zu dokumentieren. Dieser Vermerk dient als wichtige Information für nachfolgende Behandlungen und vermeidet unnötige Versuche, auf eine nicht existierende Akte zuzugreifen.
Liegt eine ePA vor, so wird zunächst überprüft, ob ein technischer Zugriff grundsätzlich möglich ist. War dies erfolgreich, folgt die Überprüfung, ob die anfragende medizinische LEI eine Zugriffsberechtigung für die betreffende ePA des Versicherten hat. Das System validiert, ob die LEI autorisiert ist, die Daten des/der Patient:in einzusehen. (Anmerkung: Durch das Einstecken der elektronischen Gesundheitskarte (eGK) in das eHealth-Kartenterminal (eHKT) einer Arztpraxis wird dieser – vorausgesetzt, es liegt kein Widerspruch des/der Patient:in vor – automatisch für 90 Tage ein Zugriffsrecht auf die ePA gewährt. Dies soll den unmittelbaren Behandlungsbedarf decken und einen schnellen Informationsaustausch ermöglichen. Alternativ kann die/der Patient:in über das Frontend des Versicherten (FdV) einer bestimmten LEI Zugriff für einen beliebig langen Zeitraum bzw. unbegrenzt gewähren.)
Sollte die Überprüfung ergeben, dass keine gültige Zugriffsberechtigung vorliegt, wird das Praxisverwaltungssystem (PVS)/Primärsystem (PS) eine entsprechende Meldung ausgeben. In diesem Fall ist es notwendig, mit dem/der Patient:in beziehungsweise dem/der Bevollmächtigten zu klären, ob eine Zugriffsberechtigung nachgeholt wird. Diese kann durch Stecken der eGK in das eHKT für (weitere) 90 Tage gewährt werden oder ad hoc mithilfe der ePA-App im Frontend des Versicherten (FdV) erteilt werden. Bleibt der Zugriff verweigert, sollte auch dies in der Patienten- oder Stammkundenkartei vermerkt werden.
Unabhängig davon, ob ein Zugriff auf die ePA möglich ist oder nicht, muss die Fortsetzung des Versorgungsprozesses gewährleistet bleiben. Die im Prozessleitfaden abgebildeten und beschriebenen Prozesse gehen regelhaft von einem gegebenen ePA-Zugriff aus.
Beteiligte Systeme: Praxisverwaltungssystem (PVS), Primärsystem (PS), ePA-Fachdienst, Frontend des Versicherten (FdV)
Prozessdarstellung in BPMN
Legende
- blau: Start u. Ende des Sub-/Teilprozess
- orange: Zwischenereignis
- rot: Error-Ereignis (Unterbrechung des Prozesses)
Verlinkung zu Grund- und Basisprozessen
- keine
Im Rahmen einer umfassenden medizinischen Behandlung ist die Anamnese durch den/die jeweilige(n) Leistungserbringer:in (LE) ein essenzieller Bestandteil. Diese systematische Erhebung von Informationen bildet die Grundlage für eine fundierte Diagnose und die Entwicklung eines individuellen Therapieplans.
Der Anamnese-Prozess unterscheidet sich jedoch je nach der medizinischen Dringlichkeit des Falles signifikant. Bei der Einschätzung der Dringlichkeit wird zwischen der Notfallversorgung und einem regulären Arzt-Patienten-Gespräch unterschieden. In der Notfallversorgung liegt der Fokus auf der schnellen Erfassung lebensbedrohlicher Zustände und der unmittelbaren Einleitung lebensrettender Maßnahmen.
Im Gegensatz dazu zielt ein reguläres Arzt-Patienten-Gespräch darauf ab, ein möglichst umfassendes Bild des Gesundheitszustands des Patienten zu erhalten. Ziel ist es, alle für die Versorgung relevanten Informationen zu erheben. Dabei werden insbesondere auch verfügbare medizinische Dokumente wie Vorbefunde, Arztbriefe und Laborergebnisse mit einbezogen. Dies ermöglicht ein ganzheitliches Verständnis der Krankengeschichte und potenzieller Risikofaktoren. Die Abfrage im Rahmen der Anamnese kann ein breites Spektrum an Kategorien abdecken, um ein vollständiges Bild des Patienten zu erhalten. Zu den typischen Bereichen gehören:
- Erhebung der Leitsymptome
- Erfragung der Vorgeschichte
- Anamnese der Medikation einschließlich Dosierung, Einnahmezeitpunkt und Grund der Einnahme
- Vegetative Anamnese
- Genussmittel- und Suchtanamnese
- Familien- und Sozialanamnese
- Fachspezifische Anamnese(n) (z.B. Kardiologie, Neurologie) mit gezielten Fragen zu den bedeutsamen Organsystemen entsprechend des aktuellen Krankheitsbildes
Die detaillierte Dokumentation der relevanten Patientendaten erfolgt direkt im Praxisverwaltungssystem (PVS)/Primärsystem (PS). Um jedoch ein umfassenderes und vollständigeres Bild des Patienten zu erhalten, können ergänzend zum PS auch Inhalte aus der elektronischen Patientenakte (ePA) herangezogen werden. Die ePA bietet zusätzliche Informationen, beispielsweise frühere Diagnosen, Medikationspläne oder Allergiehinweise. Künftig können hier die Medizinischen Informationsobjekte (MIO) mit ihren standardisierten und strukturierten Daten zu spezifischen medizinischen Themenbereichen, wie Medikation, Labor- bzw. Bildbefunden oder Krankenhausaufenthalten, die Informationsbeschaffung merklich unterstützen und damit die Qualität der Versorgung verbessern.
Beteiligte Systeme: Krankenhausinformationssystem (KIS), Praxisverwaltungssystem (PVS), Primärsystem (PS), Apothekenverwaltungssysteme, ePA-Fachdienst
Prozessdarstellung in BPMN
Legende
- blau: Start u. Ende des Sub-/Teilprozess
Verlinkung zu Grund- und Basisprozessen
- keine
Soll eine KIM-Nachricht erstellt und versandt werden, geschieht dies im KIM-Client-Modul. Wurde diese verfasst, wird sie anschließend vom System verschlüsselt und kann damit später nur vom Empfänger nach Entschlüsselung gelesen werden. Zusätzlich kann der KIM-Nachricht ein oder mehrere Anhänge (z. B. Arztbriefe, Befunde und weitere behandlungsrelevante Informationen) beigefügt werden. Dabei werden viele Dateiformate unterstützt (z. B. PDF, XML, Bilddateien). Damit kann auch ein MIO als Anhang zu einer KIM-Nachricht versandt werden, da es sich dabei um einen XML o. Jason-Datensatz handelt. Die Dateigröße des Anhangs ist bei Verwendung einer KIM-Version von 1.5 oder höher nicht mehr begrenzt. Diese muss jedoch sowohl beim Sender als auch beim Empfänger im Einsatz sein. Ältere KIM-Versionen beschränken die Dateigröße einer KIM-Nachricht samt Anhang auf 25 MB. In bestimmten Fällen ist es zudem erforderlich, die KIM-Nachricht mit einer qualifizierten elektronischen Signatur (QES) zu versehen. Dies ist insbesondere dann der Fall, wenn sensible Dokumente, wie beispielsweise elektronische Arztbriefe (eArztbriefe), im Anhang versendet werden. Die QES dient in diesem Zusammenhang als rechtsgültiger Nachweis der Authentizität und Integrität des Dokuments. Die Verwendung einer QES bei eArztbriefen ist in vielen Fällen gesetzlich vorgeschrieben und dient dem Schutz der Patientendaten und der Gewährleistung der Rechtssicherheit im elektronischen Datenaustausch zwischen medizinischen Leistungserbringern. Der KIM-Client unterstützt in der Regel die Integration von QES-Diensten, so dass der Anwender die Signatur einfach hinzufügen kann.
Beteiligte Systeme: Krankenhausinformationssystem (KIS), Praxisverwaltungssystem (PVS), KIM Client-Modul, KIM-Fachdienst
Prozessdarstellung in BPMN

Legende
- blau: Start u. Ende des Sub-/Teilprozess
- grün: Task mit MIO-Bezug
Verlinkung zu Grund- und Basisprozessen
- keine
Mit dem Öffnen des KIM Client-Modul des jeweiligen Praxisverwaltungssystems (PVS)/Primärsystems (PS) erfolgt eine automatische Prüfung, ob neue Nachrichten eingegangen sind. Diese können entsprechend ausgewählt werden, worauf sie für das Lesen entschlüsselt werden. Die Entschlüsselung stellt sicher, dass nur autorisierte Personen Zugriff auf die sensiblen medizinischen Daten erhalten. Nach der erfolgreichen Entschlüsselung können die wichtigen Inhalte der Nachricht, wie beispielsweise Arztbriefe, Befunde und weitere behandlungsrelevante Informationen eingesehen werden.
Ein wesentlicher Schritt im weiteren Prozess ist die Zuordnung der Nachricht zu dem/der entsprechenden Patienten:in. Mit der Zuordnung der Nachricht erfolgt auch die technisch unterstützte Zuordnung des Anhangs in die Patientenkartei im PVS/PS.
Beteiligte Systeme: Krankenhausinformationssystem (KIS), Praxisverwaltungssystem (PVS), Primärsystem (PS), KIM Client-Modul, KIM-Fachdienst
Prozessdarstellung in BPMN
Legende
- blau: Start u. Ende des Sub-/Teilprozess
- grün: Task mit MIO-Bezug
Verlinkung zu Grund- und Basisprozessen
- keine
Im Verlauf einer Behandlung entstehen verschiedene medizinische Dokumente wie beispielsweise eArztbriefe, Laborbefunde, Bildbefund oder ein Medikationsplan, welche dem/r Versicherten in seiner elektronische Patientenakte (ePA) zur Verfügung gestellt werden.
Möchte der/die Patient:in diese einsehen und ggf. nachnutzen, meldet er/sie sich in einem Browser oder via App über das Frontend des Versicherten (FdV) bei seiner/ihrer ePA an. Über die Eingabe diverser Such- bzw. Filterkriterien kann der/die Patient:in die anzuzeigenden Dokumente gezielt eingrenzen und eine Vorschau auf diese erhalten. Soweit gewünscht, kann anschließend die lokale Speicherung des Dokuments auf dem Endgerät und/oder ein Ausdruck der Datei erfolgen.
Beteiligte Systeme: Frontend des Versicherten (FdV) , elektronische Patientenakte (ePA)
Prozessdarstellung in BPMN

Legende
- blau: Start u. Ende des Sub-/Teilprozess
- grün: Task mit MIO-Bezug
Verlinkung zu Grund- und Basisprozessen
- keine
Sie haben allgemeine Anmerkungen, Hinweise oder Fragen zu unserem Prozessleitfaden?
Dann reichen Sie gerne ein Kommentar ein.
Verweis
Weiter zum ergänzenden Glossar: Glossar- & Abkürzungsverzeichnis







Bitte dokumentieren Sie hier Ihre Anmerkungen.