Sie zeigen eine alte Version dieser Seite an. Zeigen Sie die aktuelle Version an.

Unterschiede anzeigen Seitenhistorie anzeigen

« Vorherige Version anzeigen Version 3 Nächste Version anzeigen »

Definition medikationsbezogene Grundprozesse

Medikationsbezogene Grundprozesse sind Teilprozesse, die wiederholt vorkommen und wesentliche Kernelemente des Medikationsprozesses darstellen. Um die Darstellung der dgMP-Szenarien und der Versorgungsprozesse der klinischen Fallbeispiele zu verschlanken und übersichtlicher zu gestalten, werden die Grundprozesse dort als Subprozesse zugeklappt, also in einer Überschrift zusammengefasst, dargestellt. Die aufgeklappte, also ausführliche Darstellung der Grundprozesse befindet sich auf dieser Seite.




Die medikationsbezogene Anamnese findet in der Regel im direkten Gespräch mit dem/der Patient:in statt. Die in der ePA gespeicherten Dokumente können dabei eine wesentliche Unterstützung bieten und die darin enthaltenen Daten können bei Bedarf in das Primärsystem übernommen werden

Zunächst werden der aktuelle Medikationsstatus und ggfs. bekannte arzneimittelbezogene Probleme (ABP) erhoben. Hierbei können die eML und der Medikationsplan ausgelesen werden. Sind noch weitere Informationen nötig oder erwünscht, kann zum Beispiel mit Hilfe der Filter-Funktionalitäten im Medication Service der ePA eine entsprechende Medikationshistorie (eML, Medikationsplan) nachgeladen werden. Außerdem können Vorbefunde und klinische Daten mit Hilfe der in der ePA gespeicherten Dokumente (wie z.B. Laborbefunde, Arztbriefe, etc.) erhoben werden.



Prozessdarstellung in BPMN

Verlinkung zu Grund- und Basisprozessen

  • keine


Legende

  • grün: Medikations-Task mit Bezug zu dgMP-Artefakten
  • rot: Start / Stopp des Prozesses


Im Rahmen des Medikationsprozesses kann es dazu kommen, dass eine nicht verordnungsberechtigte Person eine Verordnung für eine verordnungsberechtigte Person vorbereitet. Dies ist zum Beispiel regelhaft der Fall, wenn Stationsärzt:innen durch Stationsapotheker:innen unterstützt werden. In diesem Falle können die Stationsapotheker*innen einen Medikationsvorschlag im Primärsystem vorbereiten, welcher im Verlauf von den Stationsärzt:innen verordnet wird. Dies gilt ebenso für die Vorbereitung von Wiederholungsrezepten durch medizinische Fachangestellte (MFA), zum Beispiel in der hausärztlichen Praxis.

Ist ein Medikationsbedarf festgestellt worden, wird der Medikationsvorschlag durch die nicht verordnungsberechtigte Person vorbereitet. Dabei können die in der ePA gespeicherten sowie weitere Daten unterstützend hinzugezogen werden. Im Rahmen einer stationären Aufnahme wären dies zum Beispiel die Anamnesedaten, inklusive der eML, dem Medikationsplan und den AMTS-relevanten Zusatzinformationen. Die Erstellung des Medikationsvorschlags beinhaltet idealerweise bereits eine AMTS-Prüfung, welche wenn möglich softwaregestützt erfolgen sollte. Ergeben sich hierbei Auffälligkeiten, werden diese auf Akzeptabilität geprüft. Sind die Auffälligkeiten nicht akzeptabel, muss ein neuer Medikationsvorschlag erstellt werden. Dies wird so oft wiederholt, bis der gesamte Medikationsbedarf gedeckt ist. 

Der vollständige Medikationsvorschlag wird an die verordnende Person übermittelt.



Prozessdarstellung in BPMN

Verlinkung zu Grund- und Basisprozessen

  • keine


Legende

  • grün: Medikations-Task mit Bezug zu dgMP-Artefakten
  • rot: Start / Stopp des Prozesses
  • orange: Zwischenereignis/-prozess, welches einen nicht näher definierten Zeitraum einnehmen kann


Ist zum Beispiel im Rahmen der Anamnese und/oder der Diagnosestellung ein Medikationsbedarf festgestellt worden, müssen eine Medikationsentscheidung getroffen und eine Verordnung ausgestellt werden.

Dabei können, neben den im direkten Patientenkontakt erhobenen Daten, die in der ePA gespeicherten sowie weitere Daten unterstützend hinzugezogen werden. Dies umfasst zum Beispiel Vorbefunde, die eML, den Medikationsplan und die AMTS-relevanten Zusatzinformationen. Im Rahmen der Medikationsentscheidung muss außerdem eine AMTS-Prüfung durchgeführt werden, welche, wenn möglich, softwaregestützt erfolgen sollte. Ergeben sich hierbei Auffälligkeiten, werden diese auf Akzeptabilität geprüft. Sind die Auffälligkeiten nicht akzeptabel, muss eine neue Medikationsentscheidung getroffen werden. Dies wird so oft wiederholt, bis der gesamte Medikationsbedarf gedeckt ist. 

Im Anschluss muss eine Patientenaufklärung zur richtigen Einnahme / Anwendung durchgeführt werden.

Außerdem muss die Medikation im Primärsystem verordnet werden, wobei mindestens die Pflichtangaben laut (e)Rezept zu erfassen sind.

Anmerkung: Wichtig für das Verständnis ist, dass diese Verordnung noch keine Verschreibung in Form eines (e)Rezeptes darstellt. Da nicht jede Verordnung zwangsläufig eine Rezeptierung (Verschreibung) nach sich zieht, sind dies formal getrennte Prozessschritte, auch wenn die Verordnung & Rezeptierung einer Medikation grundsätzlich ein organischer Prozess ist, dessen einzelne Schritte in der (gedanklichen) Ausführung fließend ineinander übergreifen können (beim dgMP - Szenario "Verordnung und ggfs. Rezeptierung einer Medikation durch eine/n Ärzt:in" ausführlicher beschrieben).



Prozessdarstellung in BPMN

Verlinkung zu Grund- und Basisprozessen

  • keine

Legende

  • grün: Medikations-Task mit Bezug zu dgMP-Artefakten
  • rot: Start / Stopp des Prozesses
  • orange: Zwischenereignis/-prozess, welches einen nicht näher definierten Zeitraum einnehmen kann

Ist eine Verordnung erstellt worden und ist die Rezeptierung dieser Verordnung (Medikation) nötig, wird nach Möglichkeit ein eRezept erstellt.

Anmerkung: Da nicht jede Verordnung zwangsläufig eine Rezeptierung (Verschreibung) nach sich zieht, sind dies formal getrennte Prozessschritte, auch wenn die Verordnung & Rezeptierung einer Medikation grundsätzlich ein organischer Prozess ist, dessen einzelne Schritte in der (gedanklichen) Ausführung fließend ineinander übergreifen können (beim dgMP - Szenario "Verordnung und ggfs. Rezeptierung einer Medikation durch eine/n Ärzt:in" ausführlicher beschrieben).

Zunächst werden alle eRezept-Pflichtinformationen erfasst. Dabei kann eine digitale Unterstützung durch das Primärsystem im Sinne des digital gestützten Medikationsprozesses erfolgen, das heißt die in der vorher durchgeführten Verordnung erfassten Daten können "weiterverwendet" und das eRezept somit automatisch befüllt werden. So entfallen Doppeleingaben.

Anmerkung: Diese Funktionalität ist bereits jetzt schon in vielen Primärsystem-Verordnungsmodulen etabliert.

Möchte die verordnende Person noch weitere, optionale Informationen erfassen, ist dies ebenfalls möglich. Zum Schluss muss das eRezept durch eine qualifizierte elektronische Signatur (elektronischer Heilberufsausweis (eHBA) nötig) validiert werden. Dies ist, wie gewohnt, als Einzel-, Stapel- oder Komfortsignatur möglich. Die Signatur ermöglicht dem Primärsystem die Übermittlung an den eRezept-Fachdienst.



Prozessdarstellung in BPMN

Verlinkung zu Grund- und Basisprozessen

  • keine


Legende

  • rot: Start / Stopp des Prozesses

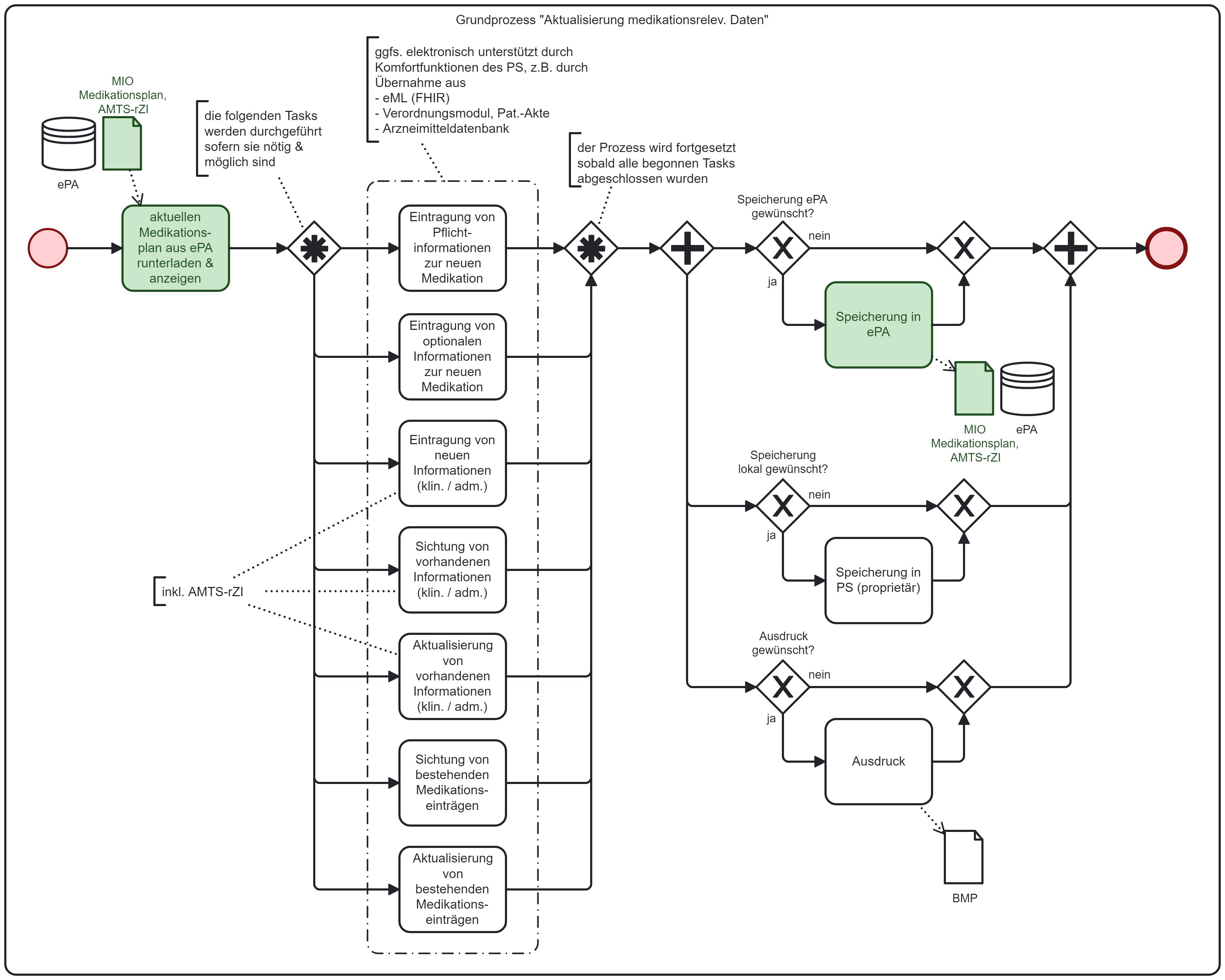
Kommt es zu einer Änderung oder Neuerhebung/-erstellung medikationsrelevanter Daten (zum Beispiel Verordnungen, AMTS-relevante Zusatzinformationen (AMTS-rZI) und / oder andere klinische bzw. administrative Daten), werden diese in der Regel in der Primärdokumentation (Primärsystem) festgehalten. Zusätzlich kann es sinnvoll bzw. notwendig sein, diese Daten auch im Medikationsplan (ePA) zu dokumentieren. In diesem Falle muss zunächst der aktuelle Medikationsplan (ggfs. inklusive AMTS-rZI) aus der ePA heruntergeladen und angezeigt werden (technische Voraussetzung). 

Als nächstes werden die entsprechenden Daten eingetragen. Dabei kann das Primärsystem im Sinne des digital gestützten Medikationsprozesses die Eintragung elektronisch unterstützen (Komfortfunktionen), sodass durch Datenübernahmen (zum Beispiel aus der eML, dem Verordnungsmodul, der Patientenkartei insgesamt und / oder der Arzneimitteldatenbank) eine Doppeleingabe von Informationen vermieden werden kann.

Im Anschluss wird der Medikationsplan in der ePA gespeichert, sofern es keinen Patientenwiderspruch gibt. Außerdem kann eine lokale Speicherung des neuen Medikationsplans im Primärsystem erfolgen, falls dies gewünscht ist. Auch ein Ausdruck des Medikationsplans als Bundeseinheitlicher Medikationsplan (BMP) (Anmerkung: ohne QR-Code, Anpassung des Formats durch die KBV ist in Arbeit) ist auf Patientenwunsch hin möglich.



Prozessdarstellung in BPMN

Verlinkung zu Grund- und Basisprozessen

  • keine


Legende

  • grün: Medikations-Task mit Bezug zu dgMP-Artefakten
  • rot: Start / Stopp des Prozesses


Möchte ein/e Patien:in ein (e)Rezept in der Apotheke einlösen, muss dieses zunächst auf formale Fehler geprüft werden. Wird ein Fehler gefunden, muss geprüft werden, ob eine ärztliche Rücksprache nötig ist. Ist dies nicht der Fall, kann eine Korrektur durch den/die Apotheker:in vorgenommen werden. Ist jedoch eine ärztliche Rücksprache nötig, muss geprüft werden, ob diese sofort erfolgen kann. Ist dies nicht der Fall, muss der Vorgang abgebrochen werden und der/die Patient:in muss die verordnende Person erneut aufsuchen. Wird die ärztliche Ansprechperson erreicht, ist zu prüfen, ob eine Korrektur ad hoc erfolgen kann. Wenn nein, kommt es ebenfalls zu einem Abbruch des Vorgangs und der/die Patient:in muss die verordnende Person erneut aufsuchen. Ist eine sofortige Korrektur durch die verordnende Person möglich, wird diese vorgenommen. 

Ist das (e)Rezept frei von Formfehlern oder konnte ad hoc korrigiert werden, findet als Nächstes eine medikationsbezogene Anamnese mit anschließender Präparateauswahl unter Berücksichtigung von u. a. Abrechenbarkeit (Rabattverträge), Verfügbarkeit (Lieferbarkeit) und patient:innenindividuellen Faktoren statt. Ergeben sich bei der pharmazeutischen AMTS-Prüfung des ausgewählten Präparats Auffälligkeiten, werden diese auf Akzeptanz geprüft. 

Sind die Auffälligkeiten nicht akzeptabel, muss geprüft werden ob ein Präparatewechsel möglich ist und die Auffälligkeiten beheben würde. Wenn nein, kommt es zu einem Abbruch des Vorgangs und der/die Patient:in muss die verordnende Person erneut aufsuchen. Wenn ja, muss geprüft werden, ob eine ärztliche Rücksprache nötig ist. 

Ist dies der Fall, muss geprüft werden, ob eine ärztliche Korrektur ad hoc möglich ist. Wenn nein, kommt es ebenfalls zu einem Abbruch des Vorgangs und der/die Patient:in muss die verordnende Person erneut aufsuchen.

Ist keine ärztliche Rücksprache nötig oder konnte ad hoc eine ärztliche Korrektur erfolgen, wird erneut die Präparateauswahl durchgeführt.

Wurden bei der AMTS-Prüfung keine Auffälligkeiten festgestellt oder sind die Auffälligkeiten akzeptabel, muss der/die Patient:in über die korrekte Anwendung aufgeklärt werden. Erst dann kann die Medikation abgegeben werden. Der dabei erzeugte Dispensierdatensatz wird im Falle eines eRezeptes vom Primärsystem an den eRezept-Fachdienst übermittelt. Ist eine Stammkundenkartei vorhanden, wird diese idealerweise aktualisiert.

Anmerkung: Zu beachten ist, dass der gesamte Medikationsprozess ein organischer Prozess ist, dessen einzelne Schritte in der (gedanklichen) Ausführung fließend ineinander übergreifen können (beim dgMP - Szenario "Verordnung und ggfs. Rezeptierung einer Medikation durch eine/n Ärzt:in" ausführlicher beschrieben). Im Anschluss an die Abgabe der Medikation sollte der Dispensierdatensatz idealerweise also nicht nur an den eRezept-Fachdienst übermittelt werden sondern - soweit relevant - für einen Eintrag im Medikationsplan der ePA verwendet werden. Dieser Aspekt ist im dgMP - Szenario "Dispensierung einer rezeptierten Medikation in der Apotheke" dargestellt. 



Prozessdarstellung in BPMN

Verlinkung zu Grund- und Basisprozessen


Legende

  • grün: Medikations-Task mit Bezug zu dgMP-Artefakten
  • rot: Start / Stopp des Prozesses
  • orange: Zwischenereignis/-prozess, welches einen nicht näher definierten Zeitraum einnehmen kann

Neben der Rezept-Einlösung kann auch ein Beratungsanliegen Grund zur Patientenvorstellung in der Apotheke sein. Aus der Beratung heraus kann sich eine Empfehlung für eine OTC-Medikation (OTC: over the counter, nicht rezeptpflichtige Medikation) ergeben. Alternativ kann auch der primäre Wunsch zum Kauf einer OTC-Medikation die Patient:innenvorstellung auslösen. In beiden Fällen muss zunächst eine medikationsbezogene Anamnese stattfinden. Im Anschluss kommt es unter Berücksichtigung u. a. der Verfügbarkeit und der erhobenen patient:innenindividuellen Faktoren zur Präparate-Auswahl und zu einer pharmazeutischen AMTS-Prüfung. Ergeben sich hierbei Auffälligkeiten, werden diese auf Akzeptabilität geprüft. Sind die Auffälligkeiten nicht akzeptabel, muss geprüft werden ob ein Präparatewechsel möglich ist und die Auffälligkeiten beheben würde. Wenn ja, wird ein neues Präparate ausgewählt, wenn nein, kann keine OTC-Medikation ausgegeben werden. In diesem Falle muss bei anhaltendem Bedarf ggfs. eine ärztliche Konsultation erfolgen.

Ist eine OTC-Medikation erfolgreich ausgewählt worden, muss der/die Patient:in über die korrekte Anwendung aufgeklärt werden. Erst dann kann die OTC-Medikation abgegeben werden. Ist eine Stammkundenkartei vorhanden, wird diese idealerweise aktualisiert. 

Anmerkung: Zu beachten ist, dass der gesamte Medikationsprozess ein organischer Prozess ist, dessen einzelne Schritte in der (gedanklichen) Ausführung fließend ineinander übergreifen können (beim dgMP - Szenario "Verordnung und ggfs. Rezeptierung einer Medikation durch eine/n Ärzt:in" ausführlicher beschrieben). Im Anschluss an die Abgabe der OTC-Medikation sollte diese idealerweise also nicht nur in der Stammkundenkartei (wenn vorhanden) dokumentiert werden sondern - soweit relevant - für einen Eintrag im Medikationsplan der ePA verwendet werden. Dieser Aspekt ist im dgMP - Szenario "Ausgabe einer OTC-Medikation in der Apotheke" dargestellt.



Prozessdarstellung in BPMN

Verlinkung zu Grund- und Basisprozessen


Legende

  • grün: Medikations-Task mit Bezug zu dgMP-Artefakten
  • rot: Start / Stopp des Prozesses
  • orange: Zwischenereignis/-prozess, welches einen nicht näher definierten Zeitraum einnehmen kann






Kommentierungen

    • Key

    • EMP1X0X0-306

    • Erstellt

    • 26.04.2024

    • Name

    • Helmut Ristok

    • Organisation

    • FINSOZ e.V.

    • Zusammenfassung

    • Ein sicherer Prozess für die Dosierungsänderung/Änderung eines Medikaments fehlt

    • Beschreibung

    • Die ambulante und stationäre Langzeitpflege benötigt zeitnah zuverlässige Informationen über Änderungen bzw. Dosierungsänderungen von Medikamenten, damit Medikamente zuverlässig und korrekt durch Pflegepersonal gestellt bzw. gegeben werden können.
      Bisher erfolgt dieser Prozess in vielen Fällen telefonisch oder persönlich durch den Arzt gegenüber dem Pflegepersonal und wird nicht im eML und eMP dokumentiert.

      Das Ausstellen eines neuen Rezepts mit der gewünschten neuen Dosierung und die automatische Übernahme dessen in die eML genügt nicht, da hiermit bei Medikamentenänderungen unklar ist ob ein bestehendes Medikament abgesetzt werden soll
      bzw bei Dosierungsänderungen unklar ist ob das Bestandsmedikament in der neuen Dosierung zusätzlich oder ersetzend zum alten Rezept genommen werden soll.

      Vorschlag zur digitalen Prozessumsetzung:

      • Absetzen der alten Dosierung/Einnnahmezeitpunkt oder ggf. alten Medikaments
        gemäß Kommentierungsvorschlag EMP1X0X0-305 incl. Eintrag in eML und eMP UND
      • Erstellen eines neuen e-Rezepts für Folgedosierung/Folgemedikament

      Um nur eine Dosierungsänderung bzw. Einnnahmezeitpunktänderung bei vorhandenen Medikamenten umzusetzen könnte ein Kennzeichen "Nicht neu liefern" dies ermöglichen um eine Doppellieferung auszuschließen.

      Damit diese Änderungen durch den Arzt sicher und schnell erfolgen können benötigt es einen leichtgewichtigen und schnellen (computergestützten) Prozess um ein Medikament zu einem bestimmten Termin in eML und eMP ersetzen zu können.
      Bisher wäre dies durch den Arzt nur durch einen neuen eMP zu erreichen.
      Der dafür benötigte personelle und zeitliche Aufwand des Arztes wird die Nutzung diesen Prozess in der Realität sehr unwahrscheinlich machen.
      ==> Es muss eine expliziten Prozess für die Änderung von Medikamenten bzw. Dosierungen geben der die Medikationsliste (und ggf. auch den eMP -falls sachlich möglich) automatisch aktualisiert ohne dass der Arzt manuell einen neuen eMP erstellen muss.

    • Key

    • EMP1X0X0-305

    • Erstellt

    • 26.04.2024

    • Name

    • Helmut Ristok

    • Organisation

    • FINSOZ e.V.

    • Zusammenfassung

    • Ein einfacher & schneller Prozess für das Absetzen von Medikamenten in eML und eMP fehlt.

    • Beschreibung

    • Die ambulante und stationäre Langzeitpflege benötigt zeitnah zuverlässige Informationen über Absetzungen und Dosierungsänderungen von Medikamenten, damit Medikamente zuverlässig und korrekt durch Pflegepersonal gestellt bzw. gegeben werden können.
      Bisher erfolgt dieser Prozess in vielen Fällen telefonisch oder persönlich durch den Arzt gegenüber dem Pflegepersonal und wid nicht im eMP dokumentiert.
      (Hinweis zur bisherigen Vorgehensweisen:

      • Handzeichen des Arztes auf dem Mediplan der Einrichtung vor Ort oder - Dokumentation mittels "Vorgelesen und Genehmigt" per Telefon durch den Arzt.
        Damit Absetzungen durch den Arzt sicher und schnell erfolgen können benötigt es einen leichtgewichtigen und schnellen (computergestützten) Prozess um ein Medikament zu einem bestimmten Termin in eML und eMP absetzen zu können.
        Bisher wäre dies durch den Arzt nur durch einen neuen eMP zu erreichen. Der dafür benötigte personelle und zeitliche Aufwand des Arztes wird diesen Prozess in der Relaität sehr unwahrscheinlich machen.
        ==> Es muss eine expliziten Prozess für das Absetzen von Medikamenten geben der die Medikationsliste (und ggf. auch den eMP -falls sachlich möglich) automatisch akutalisiert ohne dass der Arzt manuell einen neuen eMP erstellen muss.

      Damit wird die eML automaitsch auch eine zuverlässigere Quelle für die aktuelle Medikation wenn neben den hinzugefügten auch die herausgenommenen Dokumente in der Liste mitgeführt werden.

    • Key

    • EMP1X0X0-304

    • Erstellt

    • 26.04.2024

    • Name

    • Helge Ogan

    • Organisation

    • FINSOZ e. V. / euregon AG

    • Zusammenfassung

    • Eintrag von Selbstmedikation (OTC) auch durch die Pflege

    • Beschreibung

    • In vielen Pflegesettings werden im Bereich Medikation und Selbstmedikation weitgehende Unterstützungen für Versicherte geleistet. Dabei müssen für schwer pflegebedürftige oder stark kognitiv eingeschränkte Personen Tätigkeiten vollständig übernommen werden.

      In diesem Zusammenhang sieht der FINSOZ e. V. den dringenden Bedarf, in der Systematik vorzusehen, dass die Pflege (stationär und ambulant) die Möglichkeit erhält, Präparate der Selbstmedikation – also Medikamente, die abseits von Rezept und Apothekenpflicht verabreicht werden – in die Medikamentenliste von Versicherten einzutragen. Pflegekräfte sollten dafür Schreibrechte erhalten.

    • Key

    • EMP1X0X0-279

    • Erstellt

    • 26.04.2024

    • Name

    • Ann Kathrin Strunz

    • Organisation

    • ABDA e. V.

    • Zusammenfassung

    • Medikationsbezogene Grundprozesse, Grundprozess "OTC-Entscheidung und Dispensierung" und BPMN OTC-Entscheidung und Dispensierung (final_pur).svg v.3, Lösung von ABP

    • Beschreibung

    • Der hier beschriebene Prozess vermittelt den Eindruck, dass ABP, die im Kontext der Auswahl eines OTC-Arzneimittels durch die Apotheke erkannt bzw. als relevant eingestuft werden, ausschließlich durch einen Präparatewechsel behoben werden können. Das ist jedoch so nicht richtig, bevor ein Präparatewechsel in Erwägung gezogen werden muss, gibt es eine Vielzahl von ABP, die sich u.U. durch Aufklärung und Beratung der Patient*innen beheben lassen. Dies könnte behoben werden, indem das Gateway umbenannt wird in "Behebung durch Apotheke möglich (z.B. Präparatewechsel oder Patientenberatung)". Entsprechend sollte der Text angepasst bzw. ergänzt werden.

    • Key

    • EMP1X0X0-278

    • Erstellt

    • 26.04.2024

    • Name

    • Ann Kathrin Strunz

    • Organisation

    • ABDA e. V.

    • Zusammenfassung

    • Medikationsbezogene Grundprozesse, Grundprozess "OTC-Entscheidung und Dispensierung", Relevanz OTC-Arzneimittel

    • Beschreibung

    • Bitte analog der bereits geänderten Anmerkung Satz "Sofern kein Widerspruch vorliegt, erfolgt die Speicherung der OTC-Dispensierdaten in der ePA." dahingehend umformulieren, dass OTC-Dispensierdaten nur denn in den Medikationsplan in der ePA aufgenommen werden, sofern diese relevant sind. Die Dispensierdaten zu auf E-Rezept verordneten OTC-Arzneimitteln (derzeit Selbstzahler-E-Rezept) wiederum werden ja durch den eRx-FD automatisch in die eML in der ePA geschrieben.

    • Key

    • EMP1X0X0-277

    • Erstellt

    • 26.04.2024

    • Name

    • Ann Kathrin Strunz

    • Organisation

    • ABDA e. V.

    • Zusammenfassung

    • Medikationsbezogene Grundprozesse, Grundprozess "Dispensierung Medikation" und BPMN Dispensierung Medikation (final_pur).svg v.3, Lösung von ABP

    • Beschreibung

    • Der hier beschriebene Prozess vermittelt den Eindruck, dass ABP, die im Kontext der Arzneimittelabgabe in der Apotheke erkannt bzw. als relevant eingestuft, ausschließlich durch einen Präparatewechsel behoben werden können. Das ist jedoch so nicht richtig abgebildet, insb. Interaktionen können u.U. ebenfalls eigenständig durch die Apotheke durch Aufklärung und Beratung der Patient*innen behoben werden, z.B. durch Zeitabstände zwischen Einnahmezeitpunkten. Dies könnte behoben werden, indem das Gateway umbenannt wird in "Behebung durch Apotheke möglich (z.B. Präparatewechsel oder Patientenberatung)".

    • Key

    • EMP1X0X0-229

    • Erstellt

    • 26.04.2024

    • Name

    • Ann Kathrin Strunz

    • Organisation

    • ABDA e. V.

    • Zusammenfassung

    • Medikationsbezogene Grundprozesse, Grundprozess "Dispensierung Medikation", Dispensierdatensatz und eMP

    • Beschreibung

    • Die letzten beiden Sätze der Anmerkung sollte darum ergänzt werden, dass der Dispensierdatensatz nach Abgabe der Medikation automatisiert in die eML in der ePA des jeweiligen Patienten gespeichert wird.

    • Key

    • EMP1X0X0-227

    • Erstellt

    • 26.04.2024

    • Name

    • Ann Kathrin Strunz

    • Organisation

    • ABDA e. V.

    • Zusammenfassung

    • Medikationsbezogene Grundprozesse, Grundprozess "Anamnese (medikationsbezogen)" und BPMN Anamnese (medikationsbezohn) (final).svg v.2, Zugriffsberechtigungen Apotheke

    • Beschreibung

    • Das Zusammentragen von Medikationsdaten kann im Kontext von Gesprächen mit Patient*innen in Arztpraxis oder Apotheke erforderlich werden. Apotheken verfügen über eingeschränktere Zugriffsmöglichkeiten innerhalb der ePA als Ärzte. Apotheken haben keinen Zugriff auf Laborbefunde und Arztbriefe, die hier in der Beschreibung genannt werden. Die gelisteten Beispiele sollte daher insb. um Dokumente erweitert werden, auf die Apotheken zugreifen könnten, z.B. NFDM. Im BMPN könnte der Task "Vorbefunde und/oder Klinische Daten erheben" beide Professionen abbilden, indem dieser z.B. "Weitere relevante Daten erheben" lautet.

    • Key

    • EMP1X0X0-213

    • Erstellt

    • 26.04.2024

    • Name

    • Henrik Henke

    • Organisation

    • Sonnen-Apotheke Bad Kötzting

    • Zusammenfassung

    • Berechtigung ePA-Zugriff Apotheke

    • Beschreibung

    • Eine Aktualisierung der ePA-Daten muss auch ohne gesteckte eGK möglich sein.
      So kann es sein, dass sich erst im Zuge der Bestellung der Fertig-AM ergibt, welche Artikel tatsächlich lieferbar sind.
      Auch eRp-Änderungen finden nicht immer in Gegenwart des Patienten statt, sondern häufig im Lauf des Tages.
      Außerdem zieht sich der Abverkaufsvorgang sonst noch weiter in die Länge (Abruf, Bearbeitung, Rabattvertragsprüfung, Verfügbarkeitsprüfung, Dispens, Prüfung Abrechenbarkeit per FiveRX, Technische Sicherungseinrichtung der KassensicherungsVO, evtl Kartenzahlung, Aktualisierung ePA).

    • Key

    • EMP1X0X0-212

    • Erstellt

    • 26.04.2024

    • Name

    • Dr. Amin-Farid Aly

    • Organisation

    • Bundesärztekammer

    • Zusammenfassung

    • Medikation beim stationären Aufenthalt

    • Beschreibung

    • Da die elektronische Medikationsliste (eML) nur durch den eRezept-Fachdienst befüllt wird, finden sich Arzneimittel, die im Krankenhaus verabreicht werden, nicht auf der eML.
      Beispielsweise würde ein Depot-Neuroleptikum, welches stationär verabreicht wurde aber nach der Entlassung noch für einige Wochen wirksam ist, nicht auf der eML erscheinen. Im Arztbrief würde es nur in nicht strukturierter Form erscheinen und da es keine Entlass-Medikation ist, würde es auch nicht im eMP erscheinen.
      ggf. wäre es hilfreich, diese Problematik in das Fallbeispiel aufzunehmen, da sich meiner Ansicht nach hier eine mögliche Fehlerquelle verbirgt.

    • Key

    • EMP1X0X0-211

    • Erstellt

    • 26.04.2024

    • Name

    • Thomas Tautz

    • Organisation

    • VUD

    • Zusammenfassung

    • Verantwortung der LEI

    • Beschreibung

    • "Wer ist für die erfolgreiche Übermittlung verantwortlich?
      Wie wird der Nachweis erbracht?"

    • Key

    • EMP1X0X0-210

    • Erstellt

    • 26.04.2024

    • Name

    • Thomas Tautz

    • Organisation

    • VUD

    • Zusammenfassung

    • Stabilität der Telematikinfrastruktur

    • Beschreibung

    • "Störungen in der TI-Struktur: Müssen Prozesse neu angestoßen werden oder werden sie automatisch abgearbeitet, wenn die Konnektivität wieder vorliegt?
      Wie ist es grundsätzlich mit der Störanfälligkeit?"

    • Key

    • EMP1X0X0-209

    • Erstellt

    • 26.04.2024

    • Name

    • Thomas Tautz

    • Organisation

    • VUD

    • Zusammenfassung

    • strukturierte Daten statt Informationen als Freitext

    • Beschreibung

    • Wird damit die Freitext-VO nicht mehr zum WF gehören, sondern ausschließlich Rezeptierung über PZN?

    • Key

    • EMP1X0X0-208

    • Erstellt

    • 26.04.2024

    • Name

    • Thomas Tautz

    • Organisation

    • VUD

    • Zusammenfassung

    • kollaborative Pflege von Medikationsdaten

    • Beschreibung

    • "Sektions-/ LEI-übergreifende Pflege bedingt einheitliche Termini und Berabeitungskriterien
      Welche Daten dürfen kollaborativ gepflegt werden?
      Gibt es Ausschlusskriterien?
      Wird es eine Historie der Daten geben?"

    • Key

    • EMP1X0X0-207

    • Erstellt

    • 26.04.2024

    • Name

    • Thomas Tautz

    • Organisation

    • VUD

    • Zusammenfassung

    • Nachvollziehbarkeit der Rezeptierung und Dispensierung

    • Beschreibung

    • Wie ist es mit Stornierungen?

    • Key

    • EMP1X0X0-206

    • Erstellt

    • 26.04.2024

    • Name

    • Thomas Tautz

    • Organisation

    • VUD

    • Zusammenfassung

    • Medikationsliste(n)

    • Beschreibung

    • "Anlage verschiedener Medikationslisten kann zu Redundanzen führen
      Wer darf eine Medikationsliste anlegen?
      Ist die Anzahl der Medikationslisten begrenzt?
      "

    • Key

    • EMP1X0X0-194

    • Erstellt

    • 26.04.2024

    • Name

    • Thomas Tautz

    • Organisation

    • VUD

    • Zusammenfassung

    • Rezepterstellung; Folgeverschreibung

    • Beschreibung

    • Ist es möglich, aus der ePA/ dem eMP heraus ein Rezept auszustellen, das initial von einer anderen Person ausgestellt wurde?

    • Key

    • EMP1X0X0-153

    • Erstellt

    • 25.04.2024

    • Name

    • Hanna Pfenning

    • Organisation

    • HÄVG Hausärztliche Vertragsgemeinschaft AG

    • Zusammenfassung

    • Auswirkung Bearbeitung eML/eMP

    • Beschreibung

    • Hallo liebes dgMP-Team,
      zum 15.0.7.25 werden ja die nach §31a SGB V Anspruchsberechtigten neben der eML einen eMP entsprechend der vorliegenden Spezifikation haben.
      In den Fällen, in denen beides vorliegt, sollte die Nutzerführung bei der Bearbeitung so sein, dass Änderungen im eMP vorgenommen werden und sich auf die eML auswirken.
      Bsp. Anpassung Dossierschema: Dies wird in der Praxis sicher im eMP vorgenommen werden, muss aber in die eML übernommen werden. Änderungen in der Liste sollten aber dennoch in den Plan übernommen werden.
      Der eMP sollte also die Datensicht sein, die, wenn vorhanden, die führende Information ist.

    • Key

    • EMP1X0X0-143

    • Erstellt

    • 24.04.2024

    • Name

    • Ralf Bialojahn

    • Organisation

    • TRB Chemedica AG

    • Zusammenfassung

    • Grundprozess Medikationsentscheidung & Verordnung

    • Beschreibung

    • Guten Tag, der Prozessdarstellung in BPMN entnehme ich, dass ABP auf Relevanz geprüft werden sollen. Soll dies automatisiert oder durch den Anwender erfolgen?Insgesamt scheint es, als habe die Berücksichtigung von Allergien/ Unverträglichkeiten im Rahmen des AMTS-Prozesses keine hohe Priorität. Komplex wird es sicherlich im Zusammenspiel mit dem PVS der Arztpraxis, den exklusiven Rabattverträgen der Krankenkassen, den Verordnungsrichtlinien von KBV Und KV sowie dem Rahmenvertrag nach §129 Abs. 2 SGB V. Da hier im generischen Bereich auf der Basis von Wirkstoffen in der Apotheke substituiert werden soll, würde ein automatisiertes aut idem-Kreuz bei Hilfsstoffallergien Sinn machen. Und die Arzneimittelvorschlagsliste sollte nur Produkte ohne den allergieauslösenden Stoff zeigen oder diese zumindest hervorheben.

    • Key

    • EMP1X0X0-142

    • Erstellt

    • 24.04.2024

    • Name

    • Ralf Bialojahn

    • Organisation

    • TRB Chemedica AG

    • Zusammenfassung

    • AMTS/ABP-Prüfung im Grundprozess Medikationsvorschlag

    • Beschreibung

    • Guten Tag, die Berücksichtigung von Allergien/Unverträglichkeiten im Rahmen des AMTS-Prozesses erscheint unklar bzw. noch nicht ausreichend definiert, auch im Hinblick auf das PVS der Arztpraxis. Beispiel: der Patient hat eine Unverträglichkeit bzgl. des in Augentropfen häufig aber nicht immer enthaltenen Konservierungs-mittels/Hilfsstoffes Benzalkoniumchlorid (BAC). Der Arzt könnte dann mit einem cave-Button mit aktiver Bestätigung auf den Konflikt hingewiesen werden. Oder es werden "direkt" nur Präparate ohne den kritischen Hilfsstoff angezeigt. Idealerweise mit automatischem aut idem, da ansonsten gem. Rahmenvertrag nach §129 Abs. 2 SGB V in der Apotheke wirkstoffbezogen auf ein Rabattvertragsmedikament substituiert wird.

    • Key

    • EMP1X0X0-103

    • Erstellt

    • 17.04.2024

    • Name

    • Mark Langguth

    • Organisation

    • Langguth.Digital

    • Zusammenfassung

    • PVS/AVS und dortige Dokumentation / Arbeit fehlen noch

    • Beschreibung

    • Hallo liebes dgMP-Team,

      die Arbeiten eines Arztes, finden natürlich in seinem PVS statt. Die ePA und dort die eML sowie eMP sind systemisch betrachtet zwingend als zusätzliche Informationsquellen und -senken zu sehen.
      D.h. wenn ein Prozess für Ärzte modelliert wird, findet die Dokumentation zuerst im PVS statt und zusätzlich in der ePA (sofern vorhanden UND aktuell erreichbar, ansonsten muss nachgetragen und möglicherweise nachgelagert interveniert werden!).
      Dazu gehört auch, dass eine Verordnungsanfrage durch den Arzt auch mit den lokalen Medikationsinformationen im PVS verglichen wird ("Was habe ICH bislang verordnet?").

      Dies Komplexitätssteigerung ist für die Ausgestaltung der Prozesse und auch der Daten in so weit relevant, weil "Kopplungsinformationen" benötigt werden und Prozessabfolgen (Zusammenspiel zwischen PVS und ePA, auch zeitlich verzögert!) berücksichtigt werden müssen.
      All diese Punkte müssen auf PVS/KIS-Seite am Ende berücksichtigt und umgesetzt werden. Daher sollten sie bei der fachlichen und systemischen Konzeption berücksichtigt werden, damit eine für den Arzt taugliche Umsetzbarkeit gewährleistet werden kann.

      Diese Beschreibung gilt für die Apotheke und ihr AVS entsprechend, da dort lokale Daten zu Stammkunden vorgehalten & berücksichtigt werden, sowie Zugänge zur ePA nicht, nicht immer oder temporär nicht möglich sind und entsprechend auch dort gegebenfalls nachgelagert gearbeitet und interveniert werden muss.