Hier können einzelne stattgefundene Prozeduren erfasst werden. In der Spezifikation des Informationsmodells Notfalldaten-Management Version 1.6.0 ist für die Erfassung von Prozeduren der Abschnitt Diagnose vorgesehen.

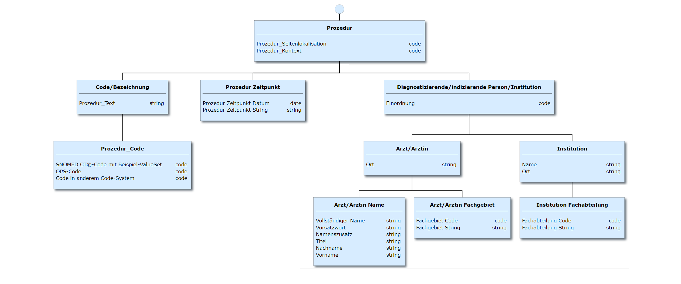
Die folgende Abbildung enthält eine Übersicht über das Element Prozedur.

Abbildung: Übersicht über das Element Prozedur


Nicht in der Abbildung enthalten sind Kardinalitäten und Konformitäten, also Angaben, ob und wie häufig ein bestimmtes Element vorliegen kann bzw. muss. Diese sind abhängig vom Anwendungsszenario und werden auf der jeweiligen Seite des Elements dargestellt. Alle Kardinalitäten und Konformitäten eines Anwendungsszenarios können zudem folgendem Bereich entnommen werden: Anwendungsszenarien, Phase I.

Kardinalität und Konformität:

SZENARIOKARDINALITÄTKONFORMITÄT
NFD Daten eintragen (NFD)0...20O
Die Erläuterungen zu den Konformitäten und Kardinalitäten finden Sie unter: Erläuterungen, Phase I

Rationale:

  • In dem Informationsmodell Notfalldaten-Management gibt es keinen separaten Abschnitt "Prozeduren"; relevante Prozeduren werden dort den Diagnosen zugeordnet
  • In der DIN EN 17269:2020-04 entspricht das dem Element/Abschnitt: "VORANGEGANGENE VERFAHREN (en: HISTORY OF PROCEDURES) / Verfahren / Verfahren"
  • In dem Template eHDSI Patient Summary entspricht das dem Element: "Surgical Procedure epsos-dataelement-1"

Terminologie-Assoziation:

CODEBEZEICHNUNG IM CODE-SYSTEMCODE-SYSTEM
1003640003History of past procedure section (record artifact)SNOMED CT®, 2021-01-31

FHIR®-Mapping:
KBV_PR_MIO_NFD_Composition_NFD.section:prozedur
KBV_PR_MIO_NFD_Procedure

Untergeordnete Inhalte




Kommentierungen

KEINE INHALTE VORHANDEN