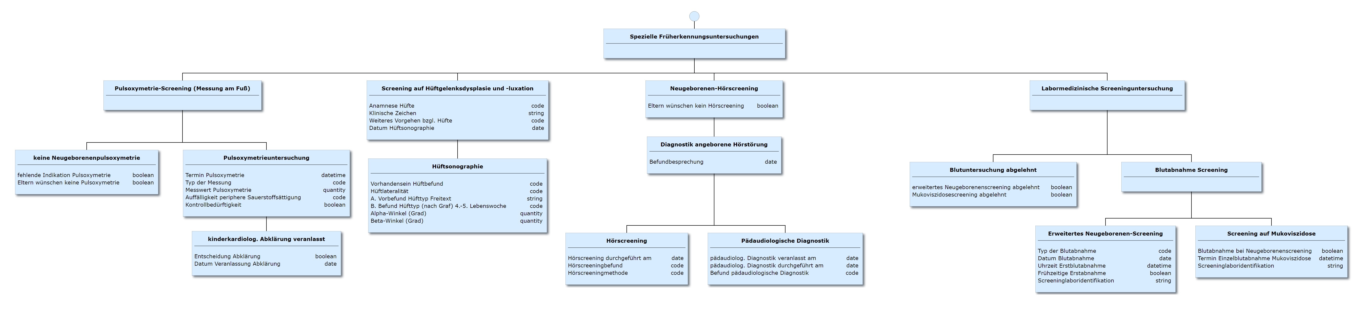
Die speziellen Früherkennungsuntersuchungen sind über die Jahre seit der Einführung der Kindervorsorgeuntersuchung im Jahr 1971 schrittweise hinzugekommen. Es gibt vier spezielle Früherkennungsuntersuchungen. Diese sind das erweiterte Neugeborenenscreening, das Mukoviszidosescreening, das Neugeborenenhörscreening, die Hüftgelenksuntersuchung und die Pulsoxymetrie.
Die folgende Abbildung enthält keine Kardinalitäten, sprich keine Angaben, ob und wie häufig ein bestimmtes Element vorliegen kann bzw. muss. Diese Angaben sind abhängig vom Szenario und können folgendem Bereich entnommen werden: Anwendungsszenarien-Untersuchungen, Phase II.
Abbildung: Überblick über das Element Spezielle Früherkennungsuntersuchungen
